当前位置: 首页 > 产品大全 > 网络工程设计与施工 从蓝图到实现

网络工程设计与施工 从蓝图到实现

网络工程设计与施工 从蓝图到实现

网络工程的设计与施工是现代信息化建设的关键环节,其系统性与专业性决定了最终网络的质量、性能与可靠性。本单元将围绕这一核心主题,系统阐述从规划设计到现场实施的全过程。

一、 网络工程设计:构建逻辑蓝图

网络工程设计是施工的前提与灵魂,其核心在于将业务需求转化为具体、可行的技术方案。主要步骤包括:

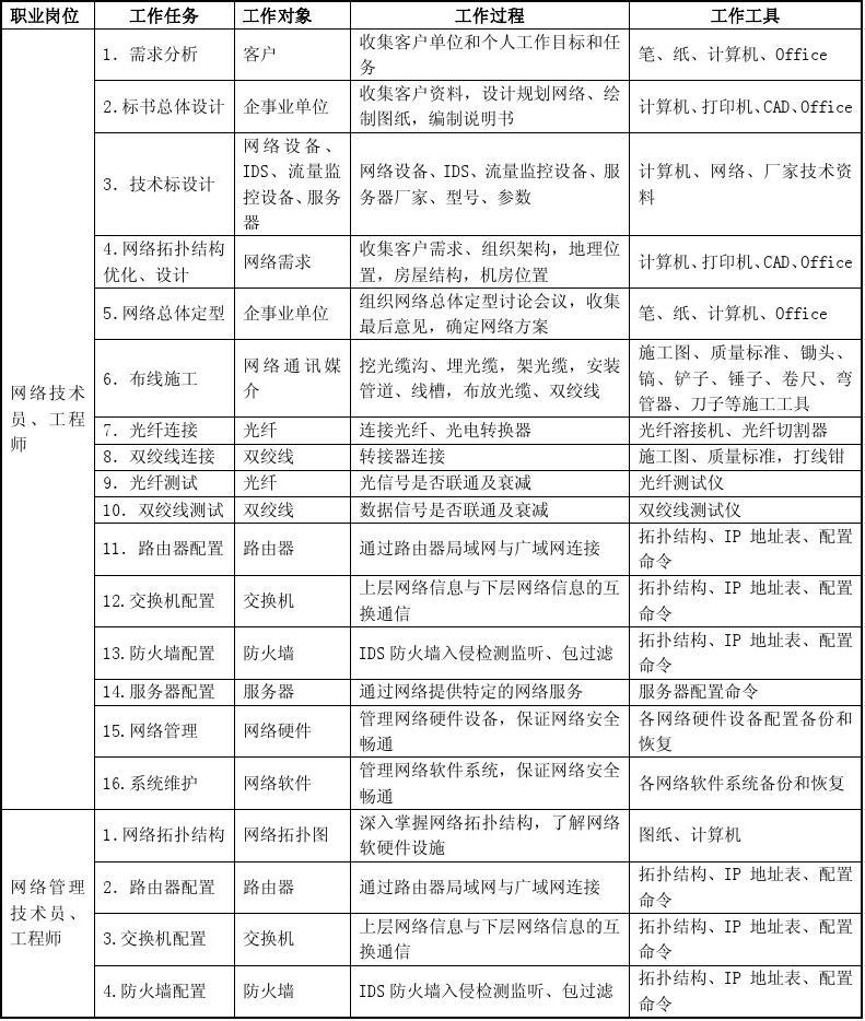
  1. 需求分析:深入了解用户现状、业务目标、流量特征、安全等级、扩展性要求及预算约束,这是所有设计工作的基础。
  2. 拓扑结构设计:选择适合的网络拓扑(如星型、树型、网状),规划核心层、汇聚层、接入层的设备部署与连接关系,确保网络结构清晰、高效且易于管理。
  3. 技术选型与设备配置:根据需求确定网络协议(如TCP/IP)、硬件设备(交换机、路由器、防火墙等)的品牌型号、性能参数,并完成初步的VLAN划分、IP地址规划、路由策略、安全策略等逻辑配置设计。
  4. 编制设计文档:产出详尽的设计方案、网络拓扑图、设备清单、IP地址分配表等文档,为后续施工、验收及维护提供依据。

二、 网络工程施工:将蓝图变为现实

施工是将设计方案物理化实现的过程,需要严谨的组织与规范的工艺。

  1. 施工准备
  • 现场勘查:核实建筑环境、管线桥架、电源及接地条件。
  • 施工组织设计:制定详细的施工进度计划、人员分工、材料设备进场计划、质量与安全保证措施。这正是“施工组织设计”教学课件(如张洁老师编写的单元2内容)所重点阐述的核心——如何科学地组织施工活动。
  • 材料与工具准备:采购合格的线缆(如光纤、双绞线)、接插件、机柜等,并准备相应的安装与测试工具。
  1. 现场实施
  • 综合布线系统施工:按照设计图纸进行线槽/管敷设、线缆布放、端接(打模块、做跳线)、安装信息插座与配线架。此环节强调工艺规范,如线缆弯曲半径、拉力限制、标签标识等。
  • 设备安装与上架:将网络设备稳妥地安装至机柜或工作位,并连接电源。
  • 物理连接:根据拓扑图,使用跳线将设备与配线系统正确连通。
  1. 系统调试与测试
  • 连通性测试:使用测线仪、网络测试仪等工具,逐点测试链路的物理连通性与电气性能(如衰减、串扰)。
  • 设备配置与加载:将设计阶段规划的配置脚本加载到网络设备中,激活网络。
  • 系统联调:测试网络整体功能,包括 VLAN 间通信、路由可达性、网络访问控制、带宽与性能等,确保符合设计要求。

三、 设计与施工的紧密关联

设计与施工并非割裂的环节,而是相辅相成的统一体:

  • 设计指导施工:所有施工活动必须严格依据设计文档进行,确保最终成果与预期一致。
  • 施工反馈设计:在施工过程中,可能遇到设计阶段未预料到的现场障碍(如承重墙、强电磁干扰源)。此时需要及时与设计方沟通,对设计方案进行合理的现场变更与调整,确保工程可行。
  • 质量贯穿始终:从设计的合理性到施工的工艺规范性,共同决定了网络工程的最终质量。完善的测试与验收流程是连接设计与施工成果的最后一道质量关卡。

结论

掌握网络工程的设计与施工,意味着掌握了构建数字时代“神经系统”的核心能力。优秀的工程师需要兼具缜密的逻辑思维(设计能力)和扎实的工程实践能力(施工组织与管理能力)。通过系统学习相关理论(如本教学课件)并结合实践,方能驾驭从需求分析到项目交付的全流程,建设出高效、稳定、安全的现代化网络基础设施。

更新时间:2026-05-23 11:02:27

如若转载,请注明出处:http://www.renrenywl.com/product/92.html